Daha yüksek erişilebilirlik modunu aç
Daha yüksek erişilebilirlik modunu kapat
T.C. TARIM VE ORMAN BAKANLIĞI
SAMSUN İL TARIM VE ORMAN MÜDÜRLÜĞÜ
Görme Engelli
×
  • Ana Sayfa
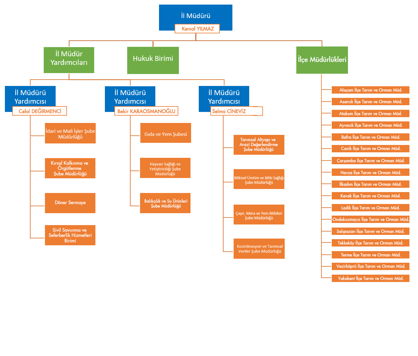
  • KURUMSAL YAPI
    İL MÜDÜRÜ
    İL MÜDÜR YARDIMCILARI
    • BEKİR KARAOSMANOĞLU
    • XX
    • CELAL DEĞİRMENCİ
    ŞUBE MÜDÜRLÜKLERİ
    • GIDA VE YEM
    • BİTKİSEL ÜRETİM VE BİTKİ SAĞLIĞI
    • HAYVAN SAĞLIĞI VE YETİŞTİRİCİLİĞİ
    • BALIKÇILIK VE SU ÜRÜNLERİ
    • TARIMSAL ALTYAPI VE ARAZİ DEĞERLENDİRME ŞUBESİ
    • ÇAYIR MERA VE YEM BİTKİLERİ
    • KIRSAL KALKINMA VE ÖRGÜTLENME
    • KOORDİNASYON VE TARIMSAL VERİLER
    • İDARİ VE MALİ İŞLER
    İLÇE MÜDÜRLÜKLERİ
    • ALAÇAM
    • ASARCIK
    • ATAKUM
    • AYVACIK
    • BAFRA
    • CANİK
    • ÇARŞAMBA
    • HAVZA
    • İLKADIM
    • KAVAK
    • LADİK
    • 19 MAYIS
    • SALIPAZARI
    • TEKKEKÖY
    • TERME
    • VEZİRKÖPRÜ
    • YAKAKENT
    BİRİMLER
    • HUKUK
    • DÖNER SERMAYE SAYMANLIĞI
    • SİVİL SAVUNMA
    ORGANİZASYON ŞEMASI
    TARİHÇE
    GÖREVLERİMİZ
    MİSYON VE VİZYONUMUZ
    KALİTE POLİTİKAMIZ
  • E - HİZMETLER
    E-DEVLET KAPISI ÜZERİNDEN SUNULAN HİZMETLER
    GIDA VE YEM ŞUBE MÜDÜRLÜĞÜ E-HİZMETLERİ
    • ALO 174 GIDA
    • GIDA GÜVENLİĞİ BİLGİ SİSTEMİ (GGBS)
    BİTKİSEL ÜRETİM VE BİTKİ SAĞLIĞI MÜD E-HİZMETLERİ
    • TARIM BİLGİ SİSTEMİ
    • BİTKİ KORUMA ÜRÜN. REÇETE YAZMA VE UYG. YETKİSİ
    • BİTKİ PASAPORTU KAYIT VE TAKİP SİSTEMİ ÖN BAŞVURUSU
    • MERA BİLGİ SİSTEMİ
    HAYVAN BİLGİ SİSTEMİ (HBS)
  • PROJELER
  • YAYINLAR
    BRİFİNG RAPORU
    İSTATİSTİKLER
    BROŞÜRLER
    YATIRIMCI REHBERİ
    E-BÜLTEN
    KİTAPLARIMIZ
    SAMTİM DERGİSİ
    TARIMSAL STRATEJİ
    SAMSUN İLİ KURAKLIK EYLEM PLANI
  • BASIN
    BASINDA BİZ
  • İLETİŞİM
Skip Navigation LinksSamsun İl Tarım ve Orman Müdürlüğü > Menu

Organizasyon Şeması

 


İLETİŞİM

    Samsun İl Tarım ve Orman Müdürlüğü
  • Adres : Kılıçdede mah. Abdülhakhamit cad. No:5 55060 İlkadım/SAMSUN

  • Telefon : 0362 231 37 00 (3 hat)

  • Faks : 0362 233 21 63

  • E-Posta : samsun@tarimorman.gov.tr

  • KEP : tarimveormanbakanliği@hs01.kep.tr

satis@tarimorman.gov.tr

sales@tarimorman.gov.tr

abuse@tarimorman.gov.tr

webmaster@tarim.gov.tr

abuse@tarim.gov.tr

hr@tarim.gov.tr

info@tarim.gov.tr

ik@tarim.gov.tr

contact@tarim.gov.tr

HIZLI MENÜ

  • Kullanıcı Girişi
  • Intranet
  • Bakanlık e-Posta
  • KVKK
  • Bilgi Güvenliği İhlal Bildirimi

ACİL NUMARALAR

  • 180 / Tarım İletişim Merkezi
  • 174 / Gıda Hattı
  • 112 / Orman Yangın

MOBİL UYGULAMALAR

©2025 Tüm hakları saklıdır. TÜRKİYE CUMHURİYETİ TARIM VE ORMAN BAKANLIĞI